O conhecimento do princípio de funcionamento das diversas etapas de um televisor é fundamental para todo técnico de manutenção. O circuito que vamos analisar é usado não só em televisores comerciais de muitas marcas com pequenas alterações, como também em monitores de vídeo. Será muito interessante para o técnico entender o que vamos explicar para diagnosticar defeitos nesta importante etapa dos televisores.
O tipo de fonte que descrevemos tem por função fornecer a tensão estabilizada de 125 volts encontrada na maioria dos televisores.
Na figura 1 temos o diagrama de blocos de uma fonte deste tipo e que serve de base para nossa análise.

Cada bloco, ao ser analisado separadamente terá um circuito prático detalhado dado como exemplo, o que vai facilitar bastante o entendimento do seu princípio de funcionamento.
O princípio geral de funcionamento é simples de ser entendido: a tensão de saída é mantida constante em função da ação de um comparador de tensão que utiliza uma referência Vz. O comparador gera um sinal de erro que gera pulsos de amplitude constante mas largura variável de modo a compensar as variações da saída, como já explicamos aos leitores em outras análises feitas do funcionamento de fontes chaveadas.
Nas fontes dos televisores em lugar da operação em alta frequência como ocorre nos computadores, utiliza-se a própria frequência da rede de energia para produzir os pulsos do transistor de saída.
a) Retificação
Na figura 2 temos um circuito típico de entrada em que não se utiliza o transformador de isolamento.

Neste circuito a tensão alternada da rede de energia é retificada pelo diodo D1 obtendo-se uma tensão contínua que é filtrada pelo resistor, indutor e capacitor que vêm a seguir.
A tensão contínua que se obtém na saída deste circuito serve para alimentar a etapa seguinte. Observamos que, para a rede de 220V a tensão obtida nesta etapa é da ordem de 300V. Para os circuitos alimentados também pela rede de 110V, o sistema retificador pode incluir um dobrador de tensão de modo a se obter a mesma tensão de saída.
Evidentemente, nos circuitos que operam nas duas redes podemos fazer a comutação entre os dois sistemas e existem até as configurações em que isso é feito de modo automático.
b) Funcionamento básico
Uma configuração simplificada da fonte é mostrada na figura 3 e que tem por base um transistor de potência comutador.

A finalidade do transistor é comutar a alta tensão de entrada de modo que, pela largura dos pulsos obtidos na saída seja possível ter uma tensão média do valor desejado.
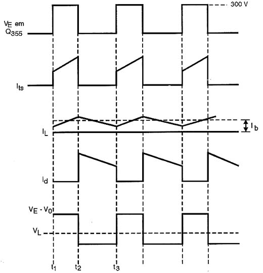
Isso é conseguido alterando-se a largura dos pulsos de chaveamento. O indutor na saída, em conjunto com o capacitor, formam um filtro que mantém a tensão constante num valor. Este valor depende da largura dos pulsos e do intervalo entre eles, conforme mostra a figura 4.

Assim, à medida que a largura dos pulsos aumenta a tensão média na saída também. basta então alterar a largura do pulso para compensar as variações da tensão de saída e isso é obtido a partir de bloco de controle.
c) Circuito prático
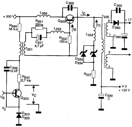
Podemos então pegar um circuito em detalhes, o qual é mostrado na figura 5 e partir para uma análise mais completa.

De acordo com a tensão desejada na saída, o circuito modulador aplica na saída do transistor Q355 um sinal de controle.
Tomamos então o gráfico da figura 5 para ver exatamente o que ocorre no circuito.
No instante t1, o transistor Q353 é bloqueado, aparecendo no seu coletor uma tensão da ordem de 200V. Esta tensão será chamada de Vc.
Esta variação de tensão de coletor neste transistor faz com que, o transformador T351 gere uma corrente que circula pelos componente R351, S333 e R352 além da junção base-emissor do transistor Q355. Esta corrente leva o transistor a saturação e com isso é estabelecida a corrente Ic que carrega o capacitor C351.
No instante t2, o transistor Q353 conduz, e como consequência disso, o secundário de T351 tem induzida uma tensão de polaridade contrária, o que significa o aparecimento de pulso de tensão negativa na base de Q355. Esta tensão leva o transistor ao bloqueio.
Ao mesmo tempo, a carga do capacitor C351 fornece uma tensão negativa adicional que é aplicada à junção base-emissor de Q355. O transistor passa então da condução para o bloqueio num intervalo de tempo muito curto. Essa mudança rápida de estados é importante no sentido de haver um mínimo de dissipação de potência no componente.
Com a comutação o capacitor C351 se descarrega através de R351, S333, R352 e o secundário de T351.
A resistência R351 limita a corrente de base de Q355 enquanto que R352 amortece o secundário de T351 de modo a impedir oscilações.
Quando o transistor Q355 conduz e provoca a corrente Ic no primário do transformador T335, uma certa quantidade de energia é armazenada e ao mesmo tempo circula uma corrente pela carga conectada à saída. No instante em que Q355 é bloqueado, é iniciada a condução pelos diodos D333 e D334 o que faz com que a energia armazenada no primário de T335 se transfira para a carga.
Isso significa que, regulando os período de corte e condução do transistor Q355 podemos obter uma tensão estabilizada no valor desejado.
No resistor R337, que está ligado em série com os diodos D333 e D334 obtemos uma tensão que depende da corrente que circula pela carga e que é usada como referência para funcionamento do circuito de proteção contra sobrecargas.
O capacitor C355, que está ligado entre o coletor e o emissor do transistor Q355 tem por finalidade reduzir a dissipação no corte e evita que sejam produzidos sinais interferentes.
Pelos pontos 7 e 8 do enrolamento secundário de T335 é obtida por retificação pelo diodo D360 a tensão +17 que é utilizada para a alimentação dos circuitos de som do televisor.
O sinal que aparece entre os pontos 4 e 5 do enrolamento secundário de T355 é utilizado para a excitação do transistor da etapa de saída de linha.
d) O oscilador de controle
Quando o televisor é ligado à rede de energia, para que a fonte de alimentação tenha seu funcionamento iniciado é preciso que o transistor comutador Q355 esteja controlado. O controle deste transistor é feito a partir do oscilador de 15 625 Hz que está incluído no circuito integrado IC375 e mostrado na figura 6.

Para que este circuito esteja funcionando antes do circuito de chaveamento da fonte, o CI é alimentado por um divisor que está logo na saída do retificador e, portanto submetido a uma tensão de 300 V.
Desta forma, temos a garantia de que ao ligar o televisor o oscilador já entre em funcionamento garantindo assim o sinal de chaveamento da etapa seguinte que a fonte propriamente dita.
A tensão do pino 16 do circuito integrado IC375 é estabilizada internamente e posteriormente quando a etapa de linha entra em funcionamento aplica-se ao pino 10 do circuito integrado a tensão +12a que permite a alimentação dos demais blocos do mesmo circuito integrado.
Vamos partir do ponto em que em função dos sinais de 15 625 Hz o transistor Q1 do IC375 esteja inicialmente bloqueado. Nestas condições, o capacitor C317 é carregado através do circuito de 6,8 V estabilizado pelos diodos zener D323 e D325 passando por R316 e pela junção emissor-base de Q322, já que este se encontra em condução dada a polarização de sua base feita por R317.
Neste instante, estando Q322 em condução, o capacitor C319 se carrega com uma tensão de 7,4 V através do resistor R319, o que corresponde à soma da tensão base-emissor do transistor Q353 com a tensão de 6,8 V estabelecida pelo diodo zener.
Tornando-se agora condutor, o transistor Q1 de IC375, a junção entre R316 e C317 vai à terra o que faz com que a base do transistor Q322 receba um pulso negativo que o bloqueia. Nestas condições, a armadura inferior do capacitor C319 vai ao potencial de 6,8 V dados pelo resistor R318, R320 e pelo transistor Q323 que está em plena condução.
Quando novamente Q1 do IC375 é bloqueado e Q322 entra em condução, a armadura inferior do capacitor C319 vai à terra o que a tensão V3 que estava armazenada é aplicada como tensão de polarização negativa à base de Q353 que é bloqueado.
Desta maneira são obtidos os períodos de corte e condução de Q353 e do transistor Q355 que controlam a tensão de 125 V de saida.
De modo a proteger o circuito foram ligados em paralelo dois diodos zener (D323 e D325). O motivo para este tipo de conexão é que se um dos diodos abrir a tensão se torna muito alta colocando em risco a integridade do circuito.
e) Regulagem da tensão de saída
Para entender como funciona este circuito vamos partir da condição em que a tensão da rede diminui de valor.
Nestas condições, a tensão de 300V obtida pela retificação também diminui e como consequência a corrente de carga do capacitor C319, durante o intervalo de tempo t2-t3 será menor. Isso significa que demorará um tempo maior para que a tensão V4 alcance o valor Vz + Vbe. O transistor Q353 começará a conduzir mais tarde e com isso ficará saturado por um tempo menor. Nestas condições, o transistor Q355 conduzirá por mais tempo e com isso haverá um aumento na saída ou na tensão de 125 V.
f) Proteção
Conforme explicamos, a tensão que aparece sobre o resistor R337 é diretamente proporcional à corrente que circula pela carga podendo ser usada como referência para acionar o circuito de proteção contra sobrecargas.
Nas condições normais de operação, quando a corrente de carga é da ordem de uns 600 mA, os pulsos negativos de tensão que aparecem em R337 tem valor inferior a 0,6 V. Este valor é insuficiente para disparar o tiristor simulado pelos transistores Q330 e Q331.
Se a corrente pela carga aumenta, os pulsos negativos de tensão ultrapassam os 0,6 V o que faz com que o circuito tiristor dispare. Com o disparo, o transistor Q331 tem sua base indo a zero volt o que faz com que o diodo D317 conduza. No anodo deste diodo, que está na base de Q322 aparece uma tensão máxima da ordem de 0,7 V. Como o limiar de disparo foi elevado para 1,4 V com o uso do diodo D322. Como consequência disso, o transistor comutador Q355 é levado ao bloqueio fazendo com que a corrente de carga desapareça.
Neste instante, o capacitor C323 vai começar a descarregar por R334m Q330 e Q331 até que a corrente de descarga se torne inferior à necessária para manutenção do circuito tiristor quando então ele desliga.
Se a sobrecarga desapareceu a fonte volta a funcionar, mas em caso contrário, o circuito de proteção voltará a funcionar.
















