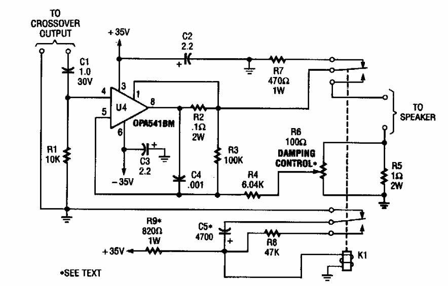
Sugerido por uma Popular Electronics antiga, este circuito se baseia um integrado pouco comum atualmente, o OPA541BM. O circuito fornece 100 W em carga de 8 ohms e exige alimentação com tensão relativamente elevada de fonte simétrica.
Sugerido por uma Popular Electronics antiga, este circuito se baseia um integrado pouco comum atualmente, o OPA541BM. O circuito fornece 100 W em carga de 8 ohms e exige alimentação com tensão relativamente elevada de fonte simétrica.