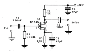
Os cabos de entrada e de saída de sinal devem ser blindados, pois a elevada impedância de entrada, torna o circuito sensível a zumbidos. Este pré-amplificador é ideal para microfones e captadores do tipo cerâmico de alia impedância, com nível de sinal de saída até uns 500 mV.
















