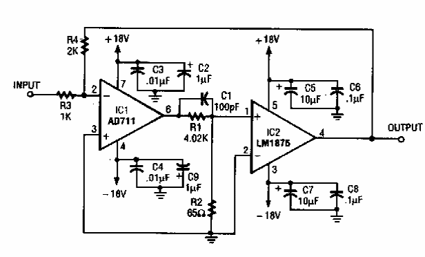
Este amplificador foi obtido numa Electronics Now tendo por base o LM1875. O circuito deve ser alimentado por uma fonte simétrica.

Este amplificador foi obtido numa Electronics Now tendo por base o LM1875. O circuito deve ser alimentado por uma fonte simétrica.
