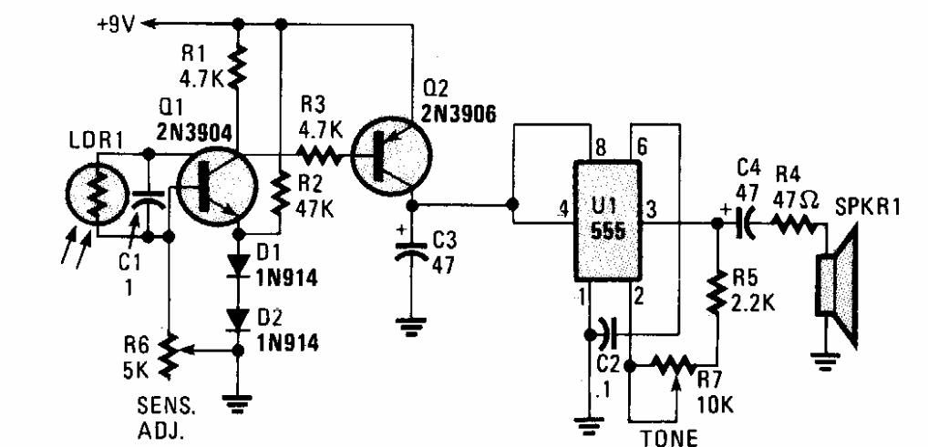
Este circuito foi encontrado numa Hands On Electronics dos anos 80. O circuito emite um alerta sonoro quando amanhece e o sensor recebe a iluminação solar.

 


| Clique na imagem para ampliar |

 

 

 

NO YOUTUBE


NOSSO PODCAST