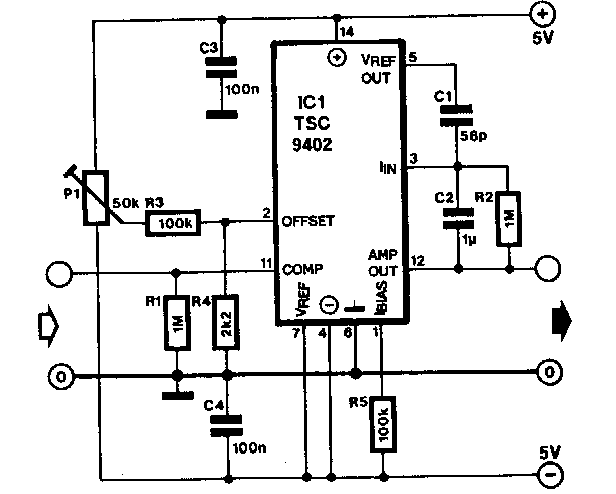
Este circuito é de uma antiga Elektor usando componentes que não são comuns atualmente. O circuito é alimentado por fonte de 5V podendo ser adaptado para operar como shield.

Este circuito é de uma antiga Elektor usando componentes que não são comuns atualmente. O circuito é alimentado por fonte de 5V podendo ser adaptado para operar como shield.
