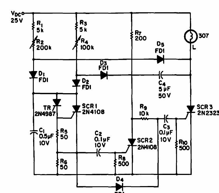
Encontrado em documentação da EEE este circuito pode ter a duração e a frequência ajustadas separadamente. Os SCRs podem ser tipos equivalentes modernos.

 


| Clique na imagem para ampliar |

 

 

 

NO YOUTUBE


NOSSO PODCAST