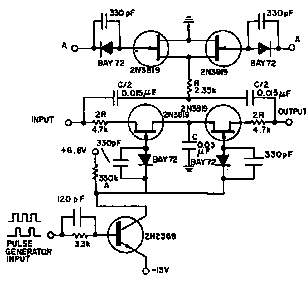
Este filtro de comutação rápida foi encontrado numa Electronic Design de 1970. O filtro pode ser ajustado entre 30 e 800 Hz a partir de pulsos de 10 a 200 kHz aplicados à entrada. Transistores equivalentes podem ser usados.
Este filtro de comutação rápida foi encontrado numa Electronic Design de 1970. O filtro pode ser ajustado entre 30 e 800 Hz a partir de pulsos de 10 a 200 kHz aplicados à entrada. Transistores equivalentes podem ser usados.