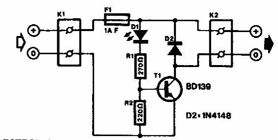
Encontrado numa Elektor dos anos 80, este circuito pode controlar cargas até 750 mA com o BD139 e 100 mA com o transistor usado.

Encontrado numa Elektor dos anos 80, este circuito pode controlar cargas até 750 mA com o BD139 e 100 mA com o transistor usado.
