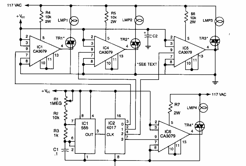
Este flasher para lâmpadas incandescentes foi encontrado numa Radio Electronics dos anos 80. O circuito usa componentes da época, alguns não fáceis de obter em nossos dias. Podem ser empregados equivalentes com as devidas alterações do circuito.
Este flasher para lâmpadas incandescentes foi encontrado numa Radio Electronics dos anos 80. O circuito usa componentes da época, alguns não fáceis de obter em nossos dias. Podem ser empregados equivalentes com as devidas alterações do circuito.