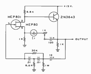
Este circuito foi encontrado num Radio Handbook de 1977. Os transistores admitem equivalentes. A lâmpada é de tipo antigo 120MB da Sylvania. Podem ser testadas equivalentes de baixa corrente.

Este circuito foi encontrado num Radio Handbook de 1977. Os transistores admitem equivalentes. A lâmpada é de tipo antigo 120MB da Sylvania. Podem ser testadas equivalentes de baixa corrente.
