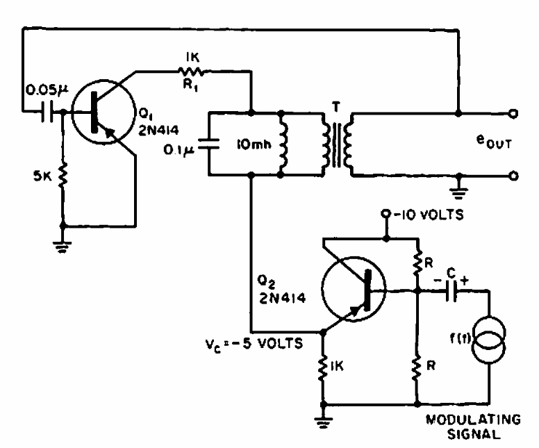
Este oscilador modulado em amplitude (AM) foi encontrado numa Electronic Design de 1965. O circuito emprega componentes da época.

 


| Clique na imagem para ampliar |

 

 

 

NO YOUTUBE


NOSSO PODCAST