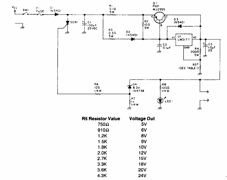
Este circuito foi obtido numa revista para radioamadores 73 dos anos 90. O transistor de potência deve ser dotado de dissipador de calor. A tensão de entrada é de 13,6 V.

 


| Clique na imagem para ampliar |

 

 

 

NO YOUTUBE


NOSSO PODCAST