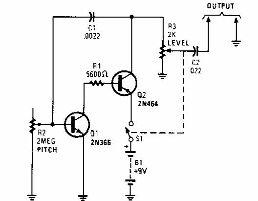
Este oscilador, que pode ser usado como injetor de sinais, foi encontrado numa Popular Electronics dos anos 90. Os transistores são de uso geral. O circuito tem ajuste de intensidade do sinal de saída.

Este oscilador, que pode ser usado como injetor de sinais, foi encontrado numa Popular Electronics dos anos 90. Os transistores são de uso geral. O circuito tem ajuste de intensidade do sinal de saída.
