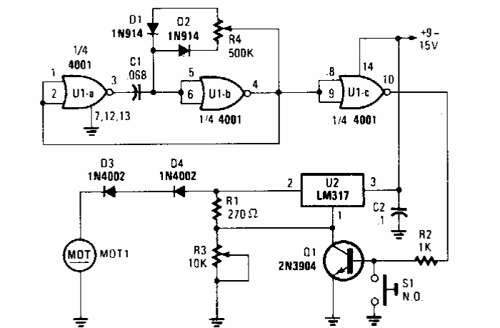
Esta configuração de controle PWM com o LM317 foi encontrada numa Popular Electronics dos anos 90. O circuito usa componentes ainda comuns. Para o LM317 a corrente máxima é 1,5 A. Pode ser usado o LM350 para 3 A.
Esta configuração de controle PWM com o LM317 foi encontrada numa Popular Electronics dos anos 90. O circuito usa componentes ainda comuns. Para o LM317 a corrente máxima é 1,5 A. Pode ser usado o LM350 para 3 A.