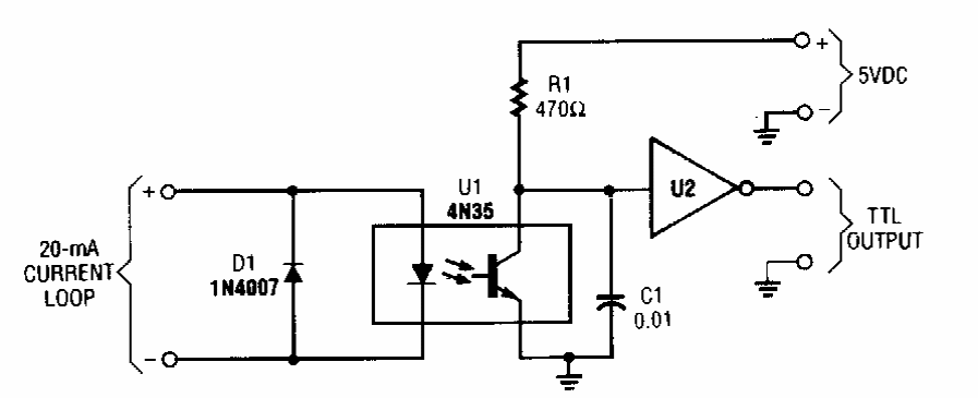
Encontrado numa popular Electronics dos anos 90, este shield é ativado por uma corrente de 20 mA. O inversor é do tipo Open Collector TTL. A alimentação é de 5 V.

 


| Clique na imagem para ampliar |

 

 

 

NO YOUTUBE


NOSSO PODCAST