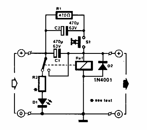
Encontrado numa Elektor dos anos 90, este circuito desativa uma fonte em caso de corrente excessiva. O relé deve ter tensão de acordo com a fonte protegida.

Encontrado numa Elektor dos anos 90, este circuito desativa uma fonte em caso de corrente excessiva. O relé deve ter tensão de acordo com a fonte protegida.
