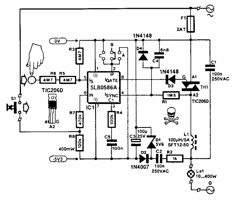
O circuito integrado SLB0686A usado nesta aplicação não é comum atualmente. O circuito é de uma Elektor dos anos 90, aplicando-se apenas a lâmpadas incandescentes.

 


| Clique na imagem para ampliar |

 

 

 

NO YOUTUBE


NOSSO PODCAST