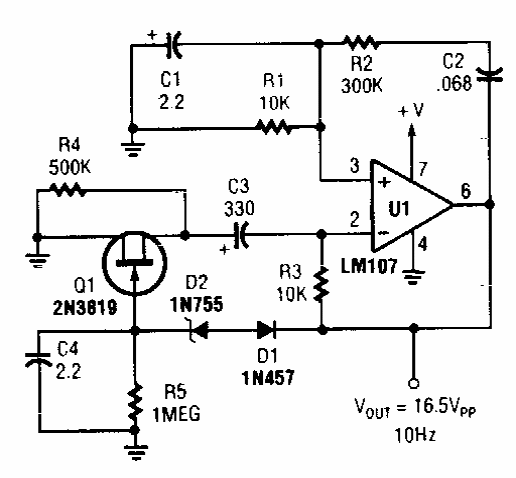
Este circuito foi obtido numa Popular Electronics dos anos 90. Ele gera um sinal senoidal de 10 Hz com 16,5 V de amplitude. O operacional admite equivalente.

Este circuito foi obtido numa Popular Electronics dos anos 90. Ele gera um sinal senoidal de 10 Hz com 16,5 V de amplitude. O operacional admite equivalente.
