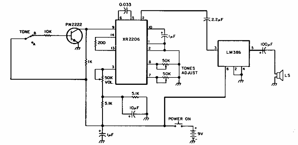
Encontrado numa revista 73 dos anos 90, este circuito usa um componente pouco comum atualmente que é o XR2206.

 


| Clique na imagem para ampliar |

 

 

 

NO YOUTUBE


NOSSO PODCAST