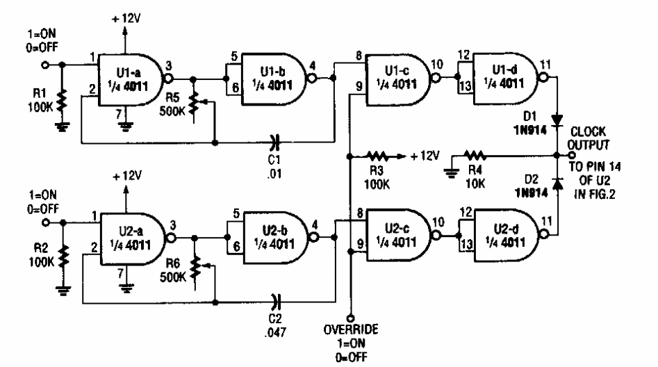
Este circuito gera sinais de controle para motores de passo. Encontramos numa Popular Electronics dos anos 90. A alimentação pode ser feita com 5 V para que ele funcione como shield.
Este circuito gera sinais de controle para motores de passo. Encontramos numa Popular Electronics dos anos 90. A alimentação pode ser feita com 5 V para que ele funcione como shield.