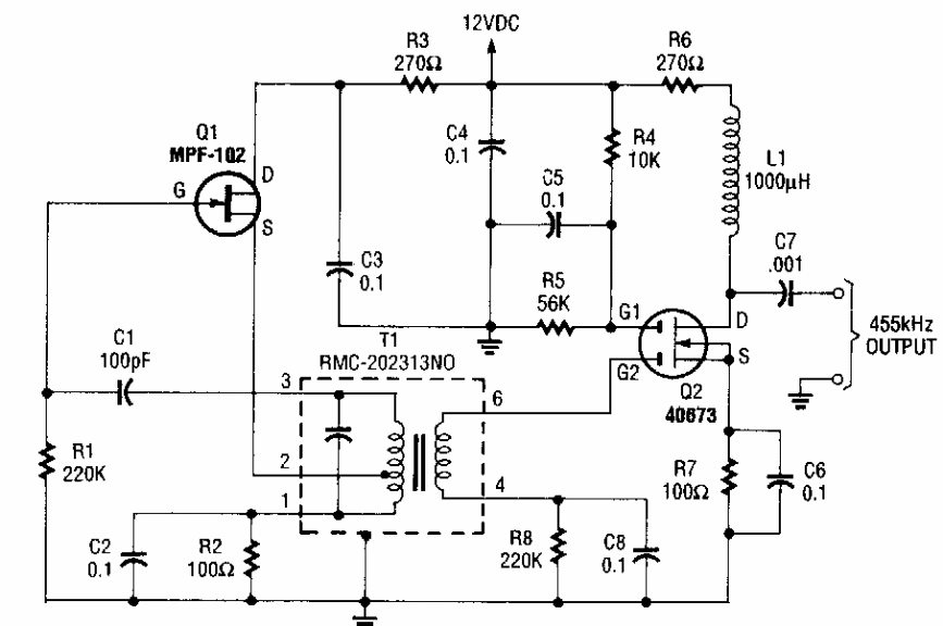
Este circuito foi obtido numa Popular Electronics dos anos 90. Ele serve para ajustes em rádios AM. Os transistores de efeito de campo usados admitem equivalentes.

 


| Clique na imagem para ampliar |

 

 

 

NO YOUTUBE


NOSSO PODCAST