Fonte de 20 V para amplificador CIR15696S CB8668E (CIR18660)
Detalhes
Escrito por: Newton C. Braga
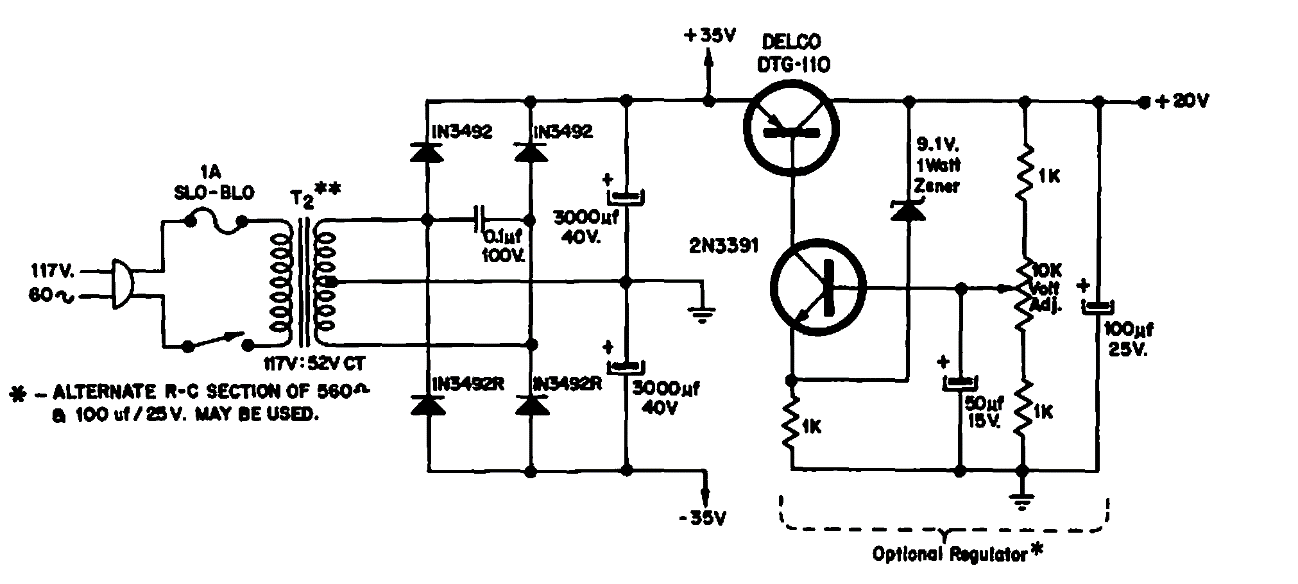
Esta fonte para amplificadores de 50 W por canal foi encontrada em documentação da Delco de 1967. Os transistores são da época, difíceis de obter atualmente.