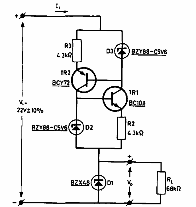
Este circuito foi encontrado em documentação europeia de 1968. Trata-se de um regulador de corrente utilizando transistores complementares de uso geral.

 


| Clique na imagem para ampliar |

 

 

 

NO YOUTUBE


NOSSO PODCAST