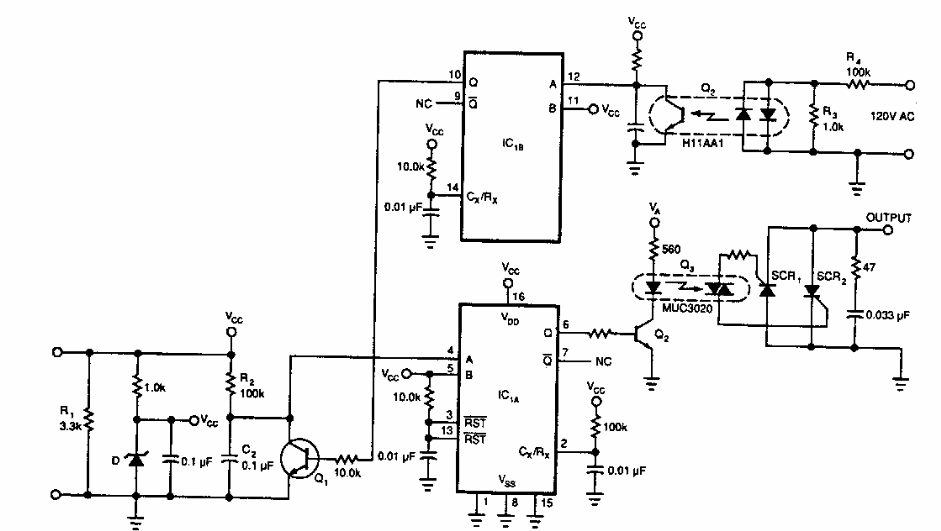
Encontrado numa EDN dos anos 90, este circuito é indicado para o controle de potência através de uma linha 4-20 mA. O circuito faz uso de acopladores ópticos da época.