Pesquisar
Pesquisar
Principal
Aprendendo Online
Automação
Bancada de Reparação
Circuitos
Dicas
Livros Técnicos
Novidades
Projetos e Artigos
Revistas
mais ...
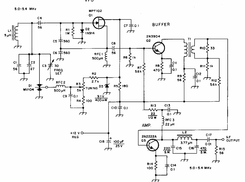
VFO de 5 MHz CIR15668S CB8640E (CIR18632)
Detalhes
Escrito por:
Newton C. Braga
Encontrado numa revista QST dos anos 90, este circuito usa componentes da época.
| Clique na imagem para ampliar |
Últimas Notícias
Novo chip agora é brasileiro: a nova aposta para a soberania tecnológica (NS005)
Os efeitos invisíveis do uso da Inteligência Artificial (NS004)
Nova tecnologia irá transformar implantes no futuro (NS003)
Última Edição
Buscador de Datasheets
N° de Componente
NO YOUTUBE
NOSSO PODCAST
Recentes
Chaves CMOS de uso geral CIR24950S CB24987E (CIR25872) Este banco de chaves pode ser programado de diversas maneiras para experimentos com lógica. O circuito é da revista Radio Electronics de agosto de 1986. div c
Detector de movimento CIR24787S CB24837E (CIR25392)
Regulador série CIR24771S CB24820E (CIR25376)
Termômetro eletrônico 741 CIR24662S CB24713E (CIR25189)
Banco de Circuitos
Milivoltímetro DC CIR15333S CB8213E (CIR18303)
Buffer de vídeo CIR25531S CB25509E (CIR26426)
Indicador de áudio LM3914 CIR24638S CB24686E (CIR25161)
Monitor cardíaco – Transmissor CIR25430S CB25406E (CIR26322)
Comunicador óptico – receptor CIR25562S CB25536E (CIR26458)