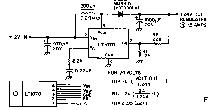
Este circuito, com saída de 1,5 A, foi encontrado numa revista 73 dos anos 90. O circuito integrado é da época, devendo ser montado em dissipador de calor.

 


| Clique na imagem para ampliar |

 

 

 

NO YOUTUBE


NOSSO PODCAST