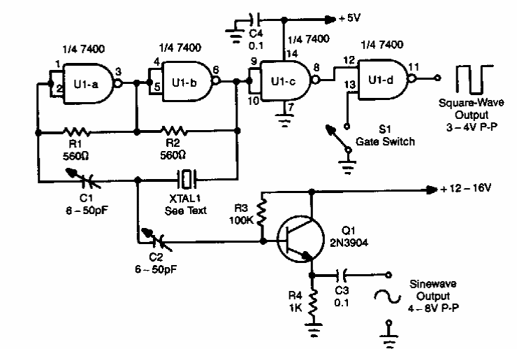
Encontrado numa Popular Electronics dos anos 90 este circuito pode gerar sinais de 1 a 10 MHz conforme o cristal empregado. Pela sua alimentação de 5 V e tipo de sinal, pode ser usado como shield.
Encontrado numa Popular Electronics dos anos 90 este circuito pode gerar sinais de 1 a 10 MHz conforme o cristal empregado. Pela sua alimentação de 5 V e tipo de sinal, pode ser usado como shield.