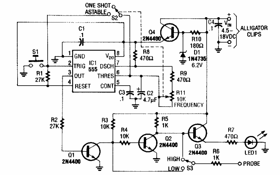
Indicado para aplicações na análise de circuitos lógicos, este circuito foi encontrado numa Radio Electronics dos anos 90. O circuito gera pulsos de 5 a 200 Hz.

 


| Clique na imagem para ampliar |

 

 

 

NO YOUTUBE


NOSSO PODCAST