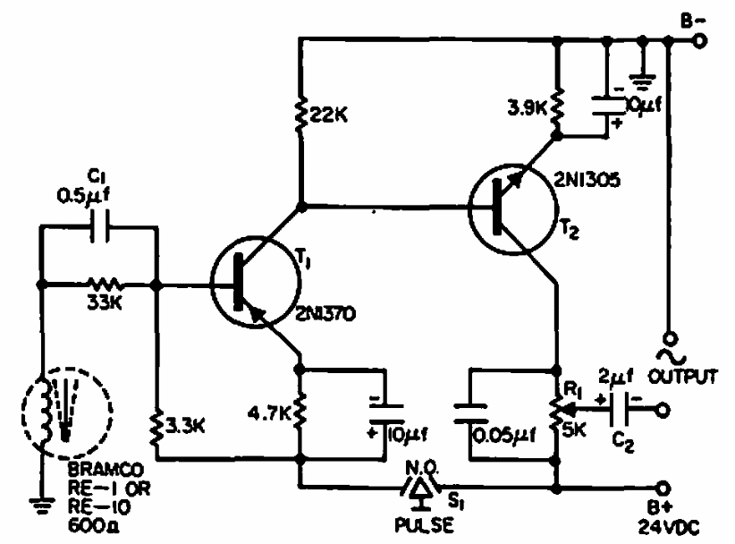
Este circuito utiliza um componente eletromecânico pouco comum: um ressonador mecânico de lâminas. O circuito é de uma Electronic Design de 1965.