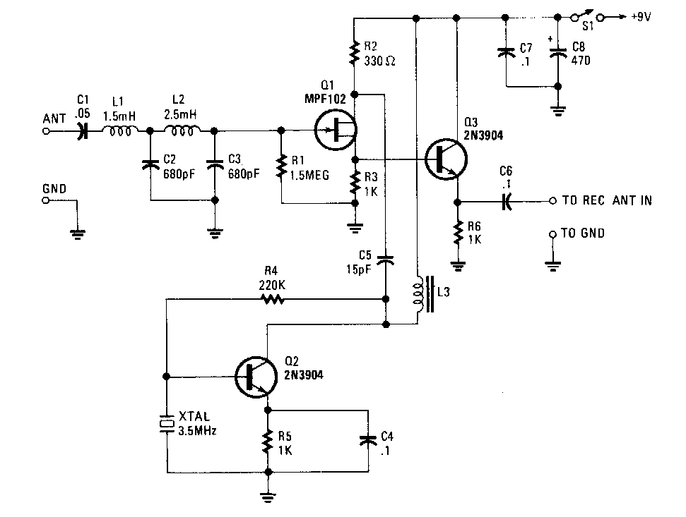
Este conversor para a banda de frequências abaixo de 15 kHz foi encontrado numa Popular Electronics dos anos 90. O circuito converte frequências de 0 a 250 kHz para a faixa de 3 500 a 3 750 kHz possibilitando sua captação num rádio de ondas curtas.
Este conversor para a banda de frequências abaixo de 15 kHz foi encontrado numa Popular Electronics dos anos 90. O circuito converte frequências de 0 a 250 kHz para a faixa de 3 500 a 3 750 kHz possibilitando sua captação num rádio de ondas curtas.