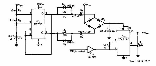
Este circuito dos anos 90, foi encontrado numa Electronic Design da época. Os componentes usados são pouco comuns atualmente.

Este circuito dos anos 90, foi encontrado numa Electronic Design da época. Os componentes usados são pouco comuns atualmente.
