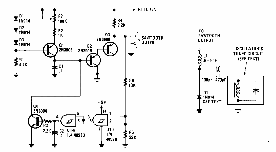
Indicado para aplicações em circuitos de varredura, encontramos este gerador numa Radio Electronics dos anos 80. Os componentes usados são comuns ainda hoje.

 


| Clique na imagem para ampliar |

 

 

NO YOUTUBE


NOSSO PODCAST