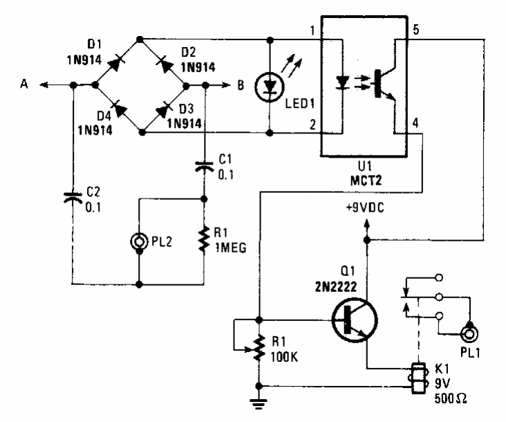
Encontrado numa Popular Electronics dos anos 90, este circuito aciona um gravador para gravação automática de chamadas telefônicas. O circuito era usado com antigos gravadores cassete da época.
Encontrado numa Popular Electronics dos anos 90, este circuito aciona um gravador para gravação automática de chamadas telefônicas. O circuito era usado com antigos gravadores cassete da época.