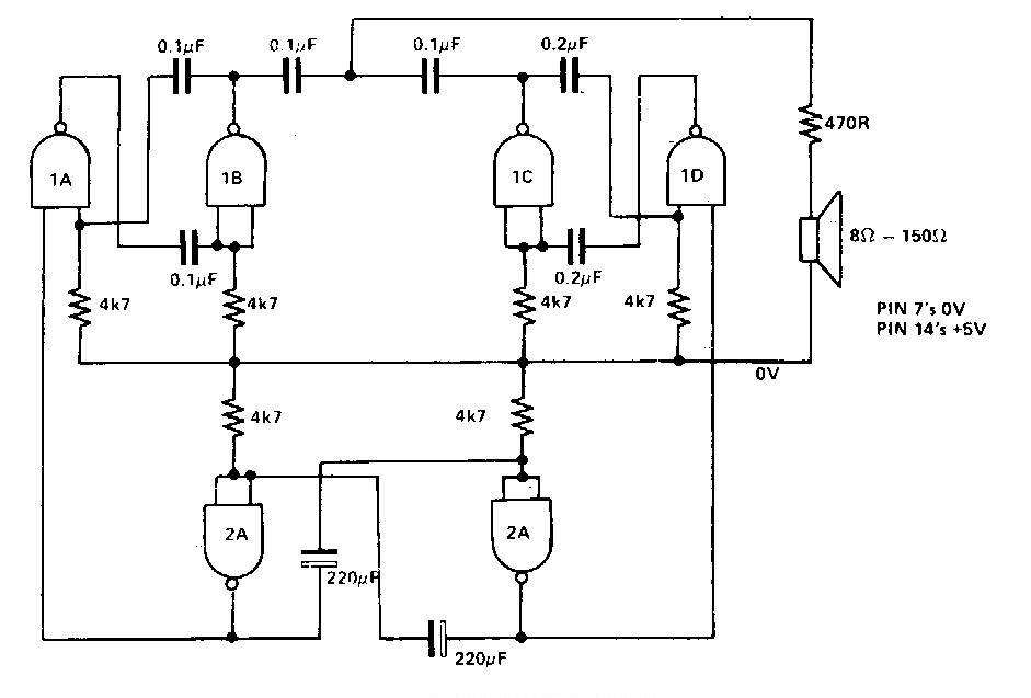
Esta simples sirene TTL foi encontrada numa Electronics Today International dos anos 80. A alimentação é de 5 V e o circuito integrado pode ser o 7400.

 

 


| Clique na imagem para ampliar |

 

 

NO YOUTUBE


NOSSO PODCAST