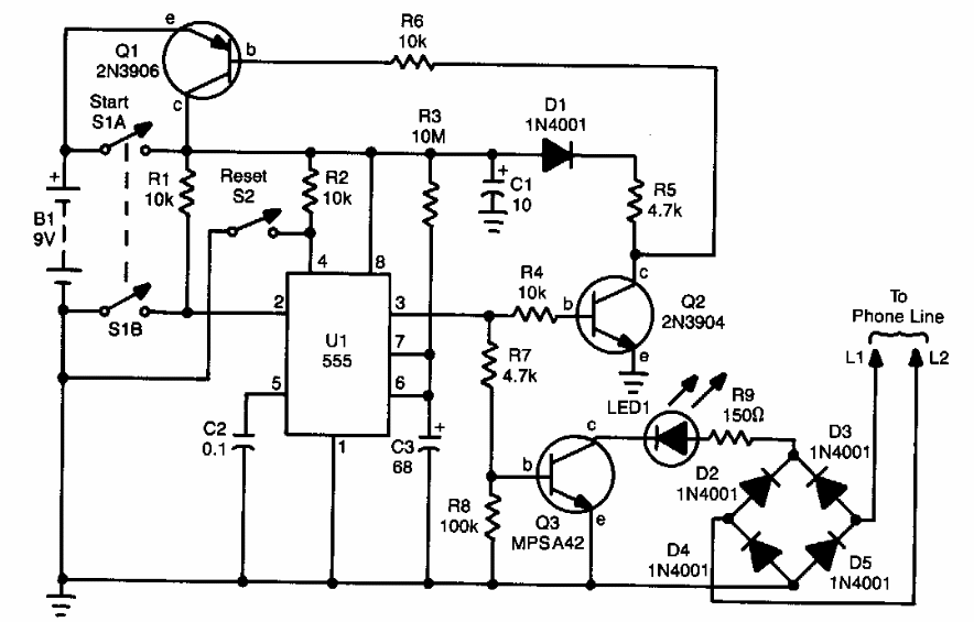
Este interessante circuito encontrado numa documentação americana gera um sinal de ocupado, sem você precisar tirar o telefone do gancho, caso não queira atender. Os componentes usados são comuns.
Este interessante circuito encontrado numa documentação americana gera um sinal de ocupado, sem você precisar tirar o telefone do gancho, caso não queira atender. Os componentes usados são comuns.