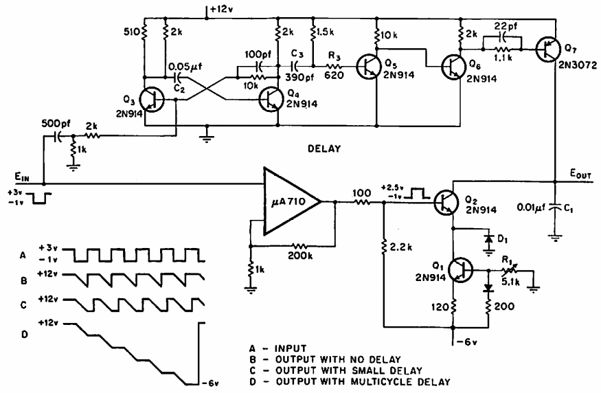
Encontrado numa documentação americana dos anos 70, este circuito usa componentes da época que eventualmente podem ser substituídos por equivalentes modernos. A alimentação deve ser simétrica.
Encontrado numa documentação americana dos anos 70, este circuito usa componentes da época que eventualmente podem ser substituídos por equivalentes modernos. A alimentação deve ser simétrica.