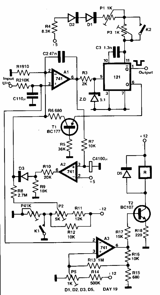
Indicado para medida digital de temperatura, este circuito conversor foi encontrado em uma Electronic Engineering dos anos 90. O circuito tem uma frequência de 350 Hz para 350º C.

Indicado para medida digital de temperatura, este circuito conversor foi encontrado em uma Electronic Engineering dos anos 90. O circuito tem uma frequência de 350 Hz para 350º C.
