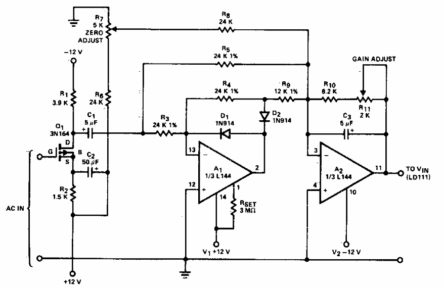
Este circuito de precisão foi encontrado numa documentação americana antiga. O componente mais crítico é o transistor PMOS. A fonte de alimentação deve ser simétrica.

 


| Clique na imagem para ampliar |

 

 

 

NO YOUTUBE


NOSSO PODCAST