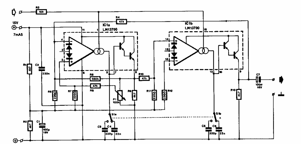
Este oscilador controlado por tensão foi encontrado numa Elektor dos anos 90. Os componentes são da época e a tensão de controle vai de 0 a 15 V. O circuito gera sinais de 6,7 a 400 Hz numa faixa e de 400 Hz a 23,8 kHz na outra.
Este oscilador controlado por tensão foi encontrado numa Elektor dos anos 90. Os componentes são da época e a tensão de controle vai de 0 a 15 V. O circuito gera sinais de 6,7 a 400 Hz numa faixa e de 400 Hz a 23,8 kHz na outra.