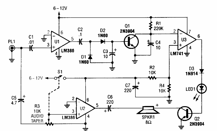
Encontrado numa Popular Electronics dos anos 90, este circuito silencia o alto-falante de um scanner na ausência de sinal de voz, eliminando assim o chiado.

 


| Clique na imagem para ampliar |

 

 

 

NO YOUTUBE


NOSSO PODCAST