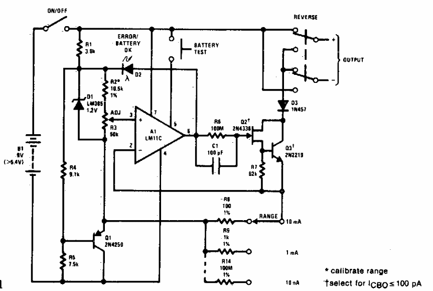
Este circuito de precisão para testes de bancada pode fornecer correntes em escalas de 10 uA a 10 mA. O circuito é de uma documentação dos anos 80. Os componentes são da época.

 


| Clique na imagem para ampliar |

 

 

 

NO YOUTUBE


NOSSO PODCAST