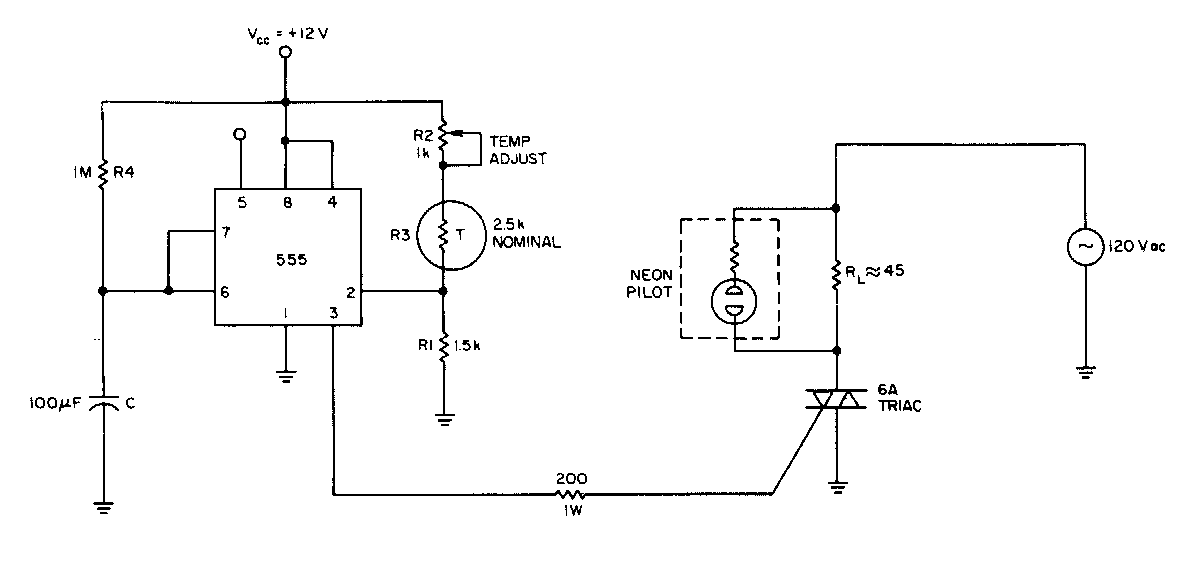
Este circuito foi encontrado numa Electronic Design dos anos 90. O circuito controla diretamente um triac que tem por carga um elemento de aquecimento. O triac depende da potência da carga.
Este circuito foi encontrado numa Electronic Design dos anos 90. O circuito controla diretamente um triac que tem por carga um elemento de aquecimento. O triac depende da potência da carga.