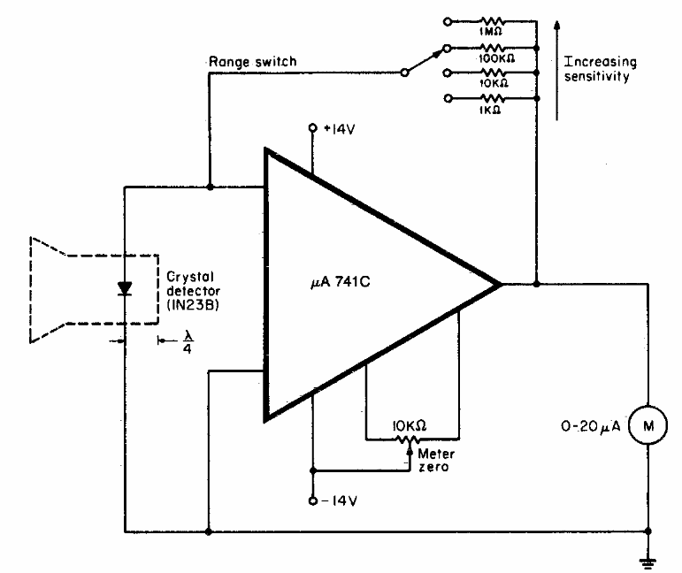
Usando um diodo de cristal comum e um 741, este circuito pode ser usado para detectar microondas. O circuito é de uma documentação antiga e a chave seleciona os ganhos.

 


| Clique na imagem para ampliar |

 

 

NO YOUTUBE


NOSSO PODCAST