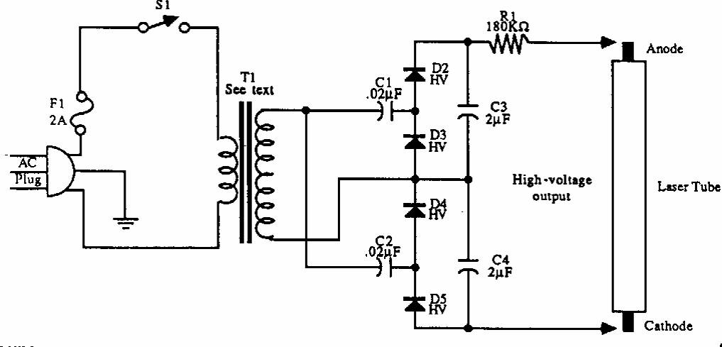
Esta fonte para laser a gás foi obtida numa documentação americana dos anos 90. O transformador tem secundário de 1000 V e na saída é obtida uma tensão de 4 a 5k kV para o laser.
Esta fonte para laser a gás foi obtida numa documentação americana dos anos 90. O transformador tem secundário de 1000 V e na saída é obtida uma tensão de 4 a 5k kV para o laser.