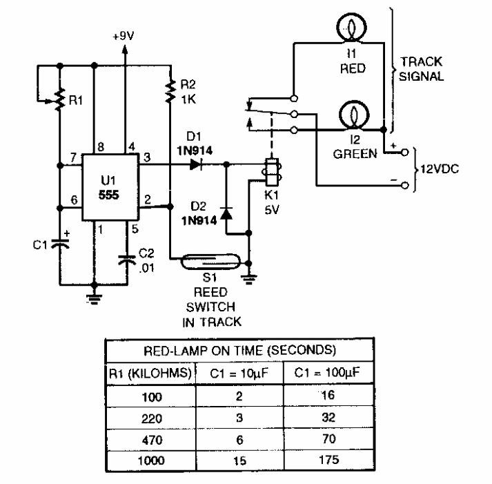
Encontrado numa Popular Electronics dos anos 90, este circuito usa como sensor um reed switch nos trilhos. Em lugar das lâmpadas, numa versão moderna, podem ser usados LEDs.
Encontrado numa Popular Electronics dos anos 90, este circuito usa como sensor um reed switch nos trilhos. Em lugar das lâmpadas, numa versão moderna, podem ser usados LEDs.