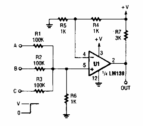
Usando um comparador de tensão, encontramos esta porta AND numa Popular Electronics dos anos 90. A tensão de alimentação é de acordo com a lógica usada.

Usando um comparador de tensão, encontramos esta porta AND numa Popular Electronics dos anos 90. A tensão de alimentação é de acordo com a lógica usada.
