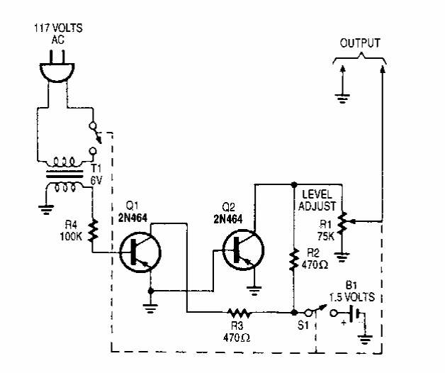
Baseado na frequência da rede de energia, este circuito produz sinais quadrados para uso em circuitos digitais como relógios e cronômetros. O circuito é de uma Popular Electronics dos anos 90.

Baseado na frequência da rede de energia, este circuito produz sinais quadrados para uso em circuitos digitais como relógios e cronômetros. O circuito é de uma Popular Electronics dos anos 90.
