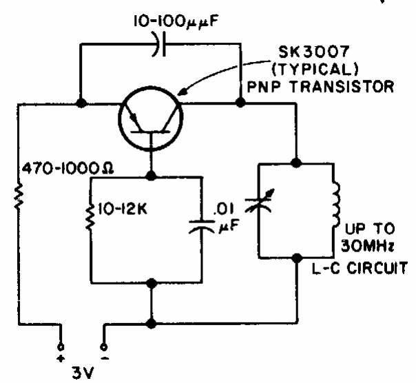
Este oscilador pode produzir sinais até 30 MHz. A frequência é determinada por LC. O transistor pode ser de qualquer tipo de uso geral. Encontramos em manual antigo da Raytheon.

Este oscilador pode produzir sinais até 30 MHz. A frequência é determinada por LC. O transistor pode ser de qualquer tipo de uso geral. Encontramos em manual antigo da Raytheon.
