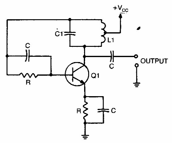
R pode ter entre 1k e 47k e C entre 1 nF e 22nF. L1 e C1 determinam a frequência do circuito de oscilador Hartley básico.